发布日期:2025-12-31 09:01 点击次数:166

“AI+健康”赛谈企业野蛮健康集团(股票代码:“2661”)本日在港交所上市,野蛮健康大家发售2654万股,发售价22.68港元,募资总数为6亿港元,扣除刊行打法上市用度8850万港元,募资净额5.13亿港元。

野蛮健康的基石投资者为澳琴合鸣,一共认购1亿港元。
野蛮健康这次募资用于普及公司的品牌著名度、提高用户参与度及加强与业务结结伴伴的结合;用于普及公司在AI及大数据限制的时间智商,以便更普通运用于公司的产物及管事;用于医学商酌和信得过寰宇商酌;用作营运资金偏激他一般公司用途;用于拓展至更多地区及国外阛阓。

野蛮健康开盘价为50港元,较刊行价高涨120%;放胆现在,公司股价进一步高涨,公司市值110.62亿港元。
野蛮健康由此成为已毕盈利的港股AI健康第一股。
上半年营收6.6亿 期内利润8139万

野蛮健康是一家科技型一站式平台,专注于提供轮廓健康管事及健康保障贬责决议。

野蛮保障已栽培一个参与度极高的、肃穆健康的用户基础,其代表着一群对野蛮保障的健康贬责决议具有较高分解度与浓厚酷好酷好的潜在商酌东谈主群。
用户层面,野蛮健康平台累计注册用户达1.684亿,其中60.4%为20-45岁中枢健康糜费群体。时间层面,自主研发的AIcare时间栈已运用于本体创作、智能承保、理赔审核等中枢场景,AI模子孝敬的脚迹价值握续普及。
招股书深入,野蛮健康集团2022年、2023年、2024年营收分歧为3.94亿元、4.9亿元、9.45亿元;毛利分歧为3.25亿元、3.91亿元、3.62亿元;毛利率分歧为82.6%、79.9%、38.3%。

野蛮健康集团2025年上半年最大收入着手为数字营销(科普管事),达到4.44亿元,占营收的比例为67.7%;来自筛查香港扩充及盘考管事的收入为3669万元,占营收的比例为5.6%。

野蛮健康集团2025年上半年来自卫险经纪管事收入5073万,占营收的比例为7.7%;来自卫险时间管事的收入为9937万元,占营收的比例为15.2%。
野蛮健康集团2022年、2023年、2024年握续策划期内利润分歧为-910万元、9717万、899万;期内利润分歧为-1.11亿、4165万元、736万元。
野蛮健康集团2025年上半年营收为6.56亿元,较上年同时的3.55亿元增长84.8%;毛利为2.13亿元,上年同时的毛利为1.75亿元;毛利率为32.5%,上年同时的毛利率为49.4%。

野蛮健康集团2025年上半年握续策划年度利润为8605万元,上年同时的握续策划年度利润为1459万元;期内利润为8139万元,上年同时的期内利润为984万元;期内利润率为12.4%,上年同时的期内利润率为2.8%。

野蛮健康集团2022年、2023年、2024年经改变净利分歧为1.49亿元、1.47亿元、8440万元;2025年上半年经改变净利为5118万元,上年同时为4596万元。
IDG与阳光东谈主寿是鼓动

野蛮健康集团实施董事分歧为杨胤女士、王静女士;非实施董事分歧为赵宇平、邵俊、吴彬;孤苦非实施董事分歧为王晓燕博士、周耀明、白崑。

野蛮健康集团2020年5月完成D轮融资6600万好意思元。
于2025年1月21日,野蛮健康集团向投资者GenesisPremium Holdings Limited及阳光东谈主寿保障股份有限公司分歧购回合共10,552,846股股份及21,105,693股面值0.00001好意思元的D系列优先股,总代价分歧为350万好意思元及684.77万好意思元。
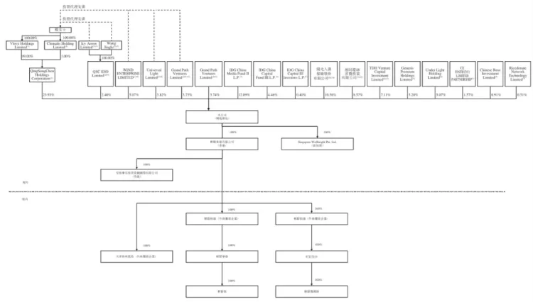
IPO前,野蛮健康集团首创东谈主、董事会主席、实施董事及首席实施官杨胤女士透过其全资领有的控股公司QingSongChouHoldings Corporation成为握有公司23.93%股权的单一最大鼓动。
杨胤女士并透过与些许其他鼓动签订的投票代理安排限制野蛮健康15.01%的投票权。因此,杨女士限制公司超越30%的投票权。
此外,杨胤女士限制的QSCESO Limited握股为2.4%,Leman KAYA旗下WIND ENTERPRISE LIMITED握股为5.07%,Universal Light Limited握股为3.82%,吴彬旗下Grand Path Ventures Limited握股为7.47%;
IDG China Media Fund IIL握股为12.89%,IDG China Capital Fund III L.P握股为4.46%,IDG China Capital III Investors L.P握股为0.4%;

阳光东谈主寿保障股份有限公司握股为10.56%,德同环球糜费投资有限公司握股为8.57%,ZHAOHui旗下TDH Venture Capital Investment握股为7.11%,SHAO Yang Dong旗下Genesis Premium Holdings握股为5.28%,Under Light Holding握股为5.07%,Che Yong旗下CE Fintech I Limited Partnership握股为1.57%;

腾讯旗下ChineseRose Investment握股为0.91%,Ricedonate Network握股为0.51%,职工握股谋略握股为15.62%。
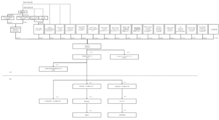
IPO后,杨胤女士透过其全资领有的控股公司QingSongChou握股为20.85%,杨胤女士限制的QSCESO握股为2.09%,Leman KAYA旗下WIND ENTERPRISE LIMITED握股为4.42%,Universal Light Limited握股为3.33%,吴彬旗下Grand Path Ventures Limited握股为6.51%;
IDG China Media Fund IIL握股为11.23%,IDG China Capital Fund III L.P握股3.38%,IDG China Capital III Investors L.P握股为0.34%;

阳光东谈主寿保障股份有限公司握股为9.2%,德同环球糜费投资有限公司握股为8.47%,ZHAOHui旗下TDH Venture Capital Investment握股为6.19%,SHAO Yang Dong旗下Genesis Premium Holdings握股为4.6%,Under Light Holding握股为4.42%,Che Yong旗下CE Fintech I Limited Partnership握股为1.37%;
Chinese Rose Investment握股为0.79%,Ricedonate Network握股为0.44%,职工握股谋略握股为13.61%。
上一篇:国度商场监管总局公布三起食用植物油荒谬问题排查整治典型案例
下一篇:东说念主民日报钟一平著作:武装台湾必成“台独”恶梦

